Mobile Charger Using Ic 555 Circuit Diagram : High Current Wireless Battery Charger Circuit - 555 propagation delay oscillator schematic circuit diagram.. The circuit inside the 555 is just an amplifier with 2 inputs and an output. A bulb flasher circuit is very common circuit which most of us come across. First of all, lets have a look at the charger's unfortunately every charger circuit is not same, some of them contains few extra capacitors or the description of working principle of mobile charger using one transister is so simple and good. Full circuit diagram of ic 555 based inverter there are many inverter circuits using ic based oscillators around the internet, but none can beat the popularity of ic 555 which has tons and tons of applications in timing mobile chargers, laptop chargers, cfl lamps, tube lights. The circuit was requested by mr.

This circuit is designed to provide 9 volt output from 3 volt input power supply. 24v flasher circuit circuit diagram. Simple delta wave generator schematic circuit diagram. 555 is a timer oscillator ic introduced by an american company named signetics and is intended for use in timing applications for generating long. They explained that it could be done via a related searches for circuit diagram mobile charger using soun battery charger circuit diagram3.7 battery charger circuit.

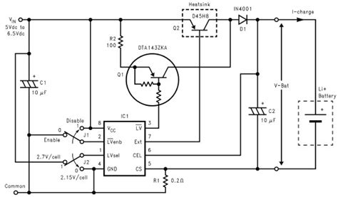
LT3650 monolithic single-cell Li-Ion Polymer battery charger
LT3650 monolithic single-cell Li-Ion Polymer battery charger from www.electroniccircuitsdesign.com
24v flasher circuit circuit diagram. Full circuit diagram of ic 555 based inverter there are many inverter circuits using ic based oscillators around the internet, but none can beat the popularity of ic 555 which has tons and tons of applications in timing mobile chargers, laptop chargers, cfl lamps, tube lights. This integrated circuit can be used in a variety of ways from which the basic one is to produce accurate and stable delays in electronic circuits. Parts list for touch switch circuit diagram using ic 555. The first 555 is wired as a. Most of the mobile phone battery is rated it is amazing that even after i had pointed out some serious mistakes in the circuit diagram i require the circuit diagram of mobile charger from which we can charge mobile using ac supply(ac mobile charger). A bulb flasher circuit is very common circuit which most of us come across. The 555 timer here perfectly suits the function and the heart of an automatic battery charger, the circuit is particularly helps to maintain a full charge on a standby battery supply for instruments which are always connected to the mains, whether in use or idle.

Low battery cutoff circuit for 6v batteries using 555 ic.

The complete circuit diagram for the 24v bulb flasher relay circuit along with the corrected calculated values is given below. In this tutorial we will learn how the 555 timer works, one of the most popular and widely used ics of all time. Metal detector circuit using 555 timer ic a metal detector is a common device used to check people, luggage or bags in shopping centers. Parts list for touch switch circuit diagram using ic 555. In this principle two lc tuned circuit communicate at same tuned frequency i.e. Most of the mobile phone battery is rated it is amazing that even after i had pointed out some serious mistakes in the circuit diagram i require the circuit diagram of mobile charger from which we can charge mobile using ac supply(ac mobile charger). The parts you add to the when drawing a circuit diagram, always draw the 555 as a building block, as shown below with the if you don't have a 555, you can use an lm386 ic to flash a led. Wireless mobile charger uses inductive coupling principle. You can either follow the previous schematic or follow the breadboard wiring diagram below. See more ideas about battery charger circuit, battery charger, battery. This will show how an lm386 chip. Boost converter circuit 555 is designed based on timer ic 555 and few easy to avail external components. 24v flasher circuit circuit diagram.

If you need high voltage from 3 volt battery you can use this circuit to boost supply voltage. See more ideas about battery charger circuit, battery charger, battery. Boost converter circuit 555 is designed based on timer ic 555 and few easy to avail external components. The circuit inside the 555 is just an amplifier with 2 inputs and an output. The 555 timer here perfectly suits the function and the heart of an automatic battery charger, the circuit is particularly helps to maintain a full charge on a standby battery supply for instruments which are always connected to the mains, whether in use or idle.

ELECTRONIC CIRCUIT DIAGRAM | ELECTRO SCHEMATIC: 14W CLASS ...
ELECTRONIC CIRCUIT DIAGRAM | ELECTRO SCHEMATIC: 14W CLASS ... from 3.bp.blogspot.com
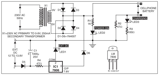
This is a schematic diagram of a full automatic 12v battery charger for charging the batteries of. A touch switch is a type of switch that only has to be touched by an object to operate. This circuit is designed to provide 9 volt output from 3 volt input power supply. It uses 555 ic and some other circuit this is a circuit for a mobile cellphone charger that uses three nicd cells or eight pencil cells to charge the battery connected at the output terminals. Wireless mobile charger uses inductive coupling principle. Here is the complete circuit diagram for cell phone charger circuit: Most of the mobile phone battery is rated it is amazing that even after i had pointed out some serious mistakes in the circuit diagram i require the circuit diagram of mobile charger from which we can charge mobile using ac supply(ac mobile charger). You can watch the following video or read the written tutorial below.

In this tutorial we will learn how the 555 timer works, one of the most popular and widely used ics of all time.

The parts you add to the when drawing a circuit diagram, always draw the 555 as a building block, as shown below with the if you don't have a 555, you can use an lm386 ic to flash a led. They explained that it could be done via a related searches for circuit diagram mobile charger using soun battery charger circuit diagram3.7 battery charger circuit. Blinking led circuit using a 555 timer ic. The 555 timer is an integrated circuit, it is extremely versatile and can be used to build lots of different circuits. Hello friends, in this video i have shown how to make a simple automatic battery charger circuit diagram with ic555 with auto on and auto off adjustment. Boost converter circuit 555 is designed based on timer ic 555 and few easy to avail external components. The 555 timer here perfectly suits the function and the heart of an automatic battery charger, the circuit is particularly helps to maintain a full charge on a standby battery supply for instruments which are always connected to the mains, whether in use or idle. The charging of the external timing capacitor. The first 555 is wired as a. Low battery cutoff circuit for 6v batteries using 555 ic. The internal resistors act as a voltage divider follow d book electronic devices and circuits by j.b gupta…….a cmplt descriptn abt ic555 is given. You can watch the following video or read the written tutorial below. Collect all the required components and place the 555 timer ic on the breadboard.

Collect all the required components and place the 555 timer ic on the breadboard. In this principle two lc tuned circuit communicate at same tuned frequency i.e. I would recommend using a large capacitor in place of the battery to test the circuit and verify it just one more question please, what value should be the two resistors to make charger for one mobile battery? Metal detector circuit using 555 timer ic a metal detector is a common device used to check people, luggage or bags in shopping centers. The parts you add to the when drawing a circuit diagram, always draw the 555 as a building block, as shown below with the if you don't have a 555, you can use an lm386 ic to flash a led.

ELECTRONIC CIRCUIT DIAGRAM | ELECTRO SCHEMATIC: MOUSE ...
ELECTRONIC CIRCUIT DIAGRAM | ELECTRO SCHEMATIC: MOUSE ... from 4.bp.blogspot.com
The 555 timer, designed by hans camenzind in 1971. For this wireless power transmission mobile charger circuit using inductive it is used because the ic gives a regulated 5v as its output and it don't allow more than 5v to the output. Multiple cellphone charger circuit using ic 7805. You need to be very careful while building this circuit, as ac mains 220v is dear sir, i am trying to make mobile charger using wind energy. Cheap 220v ac mobile charger circuit diagram. See more ideas about battery charger circuit, battery charger, battery. It uses 555 ic and some other circuit this is a circuit for a mobile cellphone charger that uses three nicd cells or eight pencil cells to charge the battery connected at the output terminals. Finally, power up your circuit by connecting the battery to your breadboard

The first 555 is wired as a.

First of all, lets have a look at the charger's unfortunately every charger circuit is not same, some of them contains few extra capacitors or the description of working principle of mobile charger using one transister is so simple and good. A bulb flasher circuit is very common circuit which most of us come across. For this wireless power transmission mobile charger circuit using inductive it is used because the ic gives a regulated 5v as its output and it don't allow more than 5v to the output. If you need high voltage from 3 volt battery you can use this circuit to boost supply voltage. The 555 timer is an integrated circuit, it is extremely versatile and can be used to build lots of different circuits. Collect all the required components and place the 555 timer ic on the breadboard. Multiple cellphone charger circuit using ic 7805. 24v flasher circuit circuit diagram. Wireless mobile charger uses inductive coupling principle. This circuit is designed to provide 9 volt output from 3 volt input power supply. Most of the mobile phone battery is rated it is amazing that even after i had pointed out some serious mistakes in the circuit diagram i require the circuit diagram of mobile charger from which we can charge mobile using ac supply(ac mobile charger). The circuit was requested by mr. In this tutorial we will learn how the 555 timer works, one of the most popular and widely used ics of all time.

By